خلاصهای تخصصی از چگونگی طراحی سیستمهای لولهکشی و پایپینگ اطراف مخازن عمودی جهت رعایت الزامات فنی و کدهای استاندارد صنعتی.
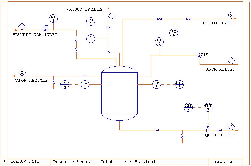
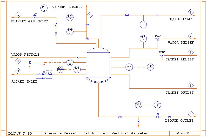
در این نقشه های مربوط به ساخت یک مخزن تحت فشار عمودی به همراه پایپینگ مرتبط به آن، به طور دقیق محل نصب گیج ها، اتصالات و شیرآلات بر روی لوله های متصل به مخزن ترسیم شده است.

نقشه محل قرارگیری خلاء شکن در پایپینگ مخازن عمودی

نقشه شیرآلات کنترل دمای مخازن تحت فشار عمودی جکت دار

نقشه محل قرار گیری فلومتر و شیراطمینان بخار در مخازن عمودی
این نقشه ها، در محیط اتوکد طراحی شده اند و حالت شماتیک و راهنمایی دارند. جهت اجرای پروژه های حساس فقط میتوان به عنوان یک الگو و یا مثال از این نقشه ها استفاده و کرد و کار نقشه کشی را به مهندسان با تجربه سپرد.

نقشه نصب کنترل سطح سیال درون مخزن تحت فشار عمودی

لوله کشی متصل به مخزن عمودی جکت دار

نقشه مخزن تحت فشار عمودی جکت دار
پترو صنعت تاراز