راهنمای فنی برای طراحی و اجرای سیستمهای لولهکشی (Piping) متصل به انواع مخازن ذخیره و تحت فشار افقی.
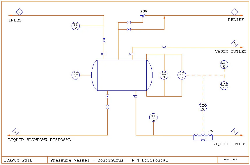
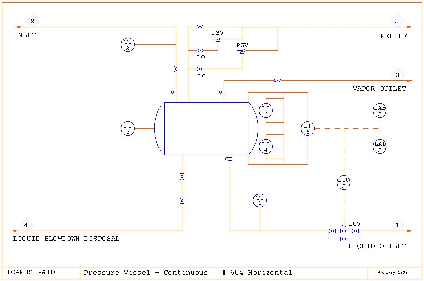
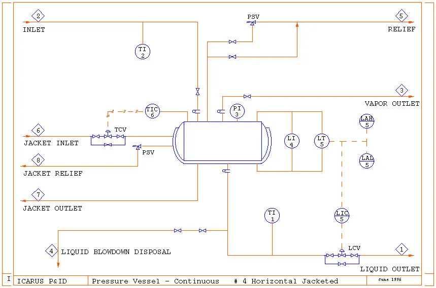
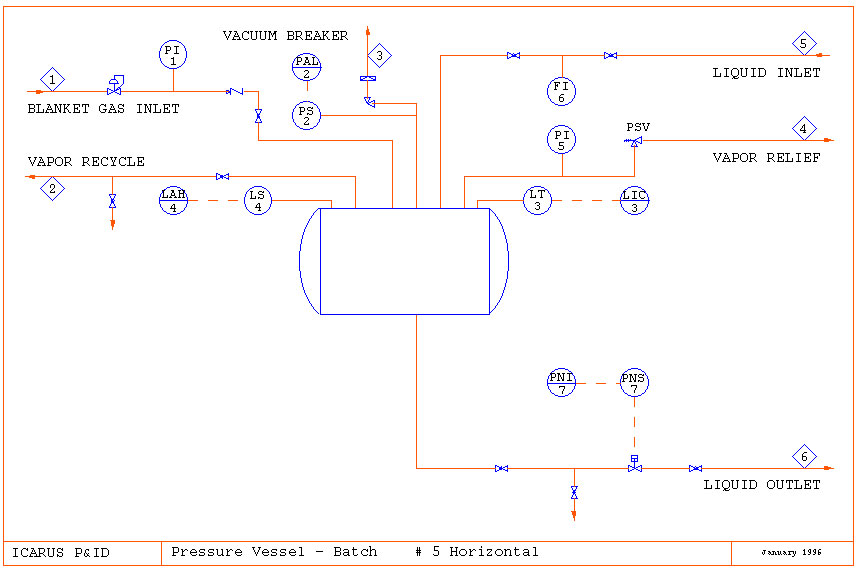
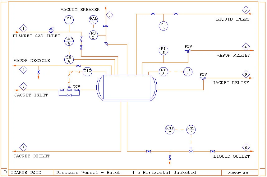
در این نقشه ها محل دقیق قرارگیری فشارسنج ها، دماسنج ها، سوپاپ های اطمینان و سایر شیرآلات و اتصالات در لوله کشی و پایپینگ متصل به مخزن تحت فشار توضیح داده شده است.

نقشه پایپینگ و اتصالات مخزن تحت فشار افقی

نقشه ورودی و خروجی مایعات و بخار به مخزن تحت فشار افقی

نقشه مخزن تحت فشار افقی جکت دار

نقشه طریقه اتصال مخزن جکت دار به شبکه لوله کشی

نقشه لوله کشی مخزن تحت فشار افقی

پایپینگ مخزن افقی (بچ – جکت دار)
پترو صنعت تاراز